Sogno di una notte di mezza estate: trama e tematiche
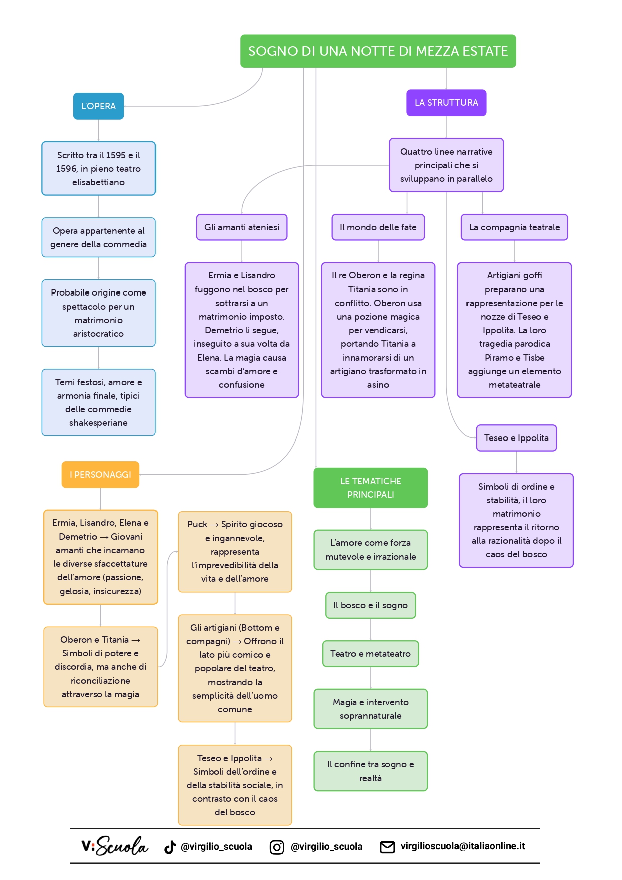
Sogno di una notte di mezza estate è una delle opere più celebri di William Shakespeare, una commedia che mescola amore, magia e teatro in una narrazione che sfida la logica e le convenzioni sociali. Attraverso una storia intricata, popolata da amanti in fuga, fate dispettose e artigiani buffi, Shakespeare offre una riflessione sul potere dell’immaginazione e sul confine sottile tra sogno e realtà.
L’opera si distingue per la sua struttura multistrato, con più linee narrative che si intersecano e si influenzano a vicenda. Ogni livello della storia contribuisce a creare un universo teatrale in cui l’illusione domina e dove le emozioni umane sono amplificate dall’intervento del soprannaturale.
- Contesto storico e periodo di composizione
- Trama: una struttura complessa e intrecciata
- I temi principali dell'opera
- Personaggi principali e il loro ruolo simbolico
- L’influenza del folklore
Contesto storico e periodo di composizione
Shakespeare scrisse Sogno di una notte di mezza estate probabilmente tra il 1595 e il 1596, durante un periodo in cui il teatro elisabettiano stava vivendo un’epoca di grande fermento culturale. L’Inghilterra di Elisabetta I era una società in cui il teatro stava assumendo un ruolo centrale nella vita pubblica, con compagnie itineranti e teatri fissi come il Globe che attiravano spettatori di ogni classe sociale.
L’opera appartiene al genere della commedia, e molti studiosi ritengono che sia stata concepita per essere rappresentata in occasione di un matrimonio aristocratico. Questo spiegherebbe la presenza di elementi festosi, il tema dell’amore e la conclusione armoniosa che caratterizzano la pièce.
Trama: una struttura complessa e intrecciata
La commedia segue quattro linee narrative principali che si sviluppano in parallelo, incontrandosi e sovrapponendosi nel corso della vicenda:
- Gli amanti ateniesi: Ermia ama Lisandro, ma il padre vuole che sposi Demetrio. Per sottrarsi a questa imposizione, Ermia e Lisandro fuggono in un bosco. Demetrio, a sua volta, è seguito da Elena, segretamente innamorata di lui. Nel bosco, l’intervento della magia genera equivoci e scambi d’amore, creando una situazione caotica che si risolverà solo al sorgere del giorno.
- Il mondo delle fate: nel bosco, il re delle fate, Oberon, è in conflitto con la regina Titania per il possesso di un giovane paggio. Per vendicarsi, Oberon ordina al suo servitore Puck di versare negli occhi di Titania una pozione magica che la farà innamorare della prima creatura che vedrà al risveglio. L’effetto della pozione porta Titania ad innamorarsi di un artigiano trasformato in asino, generando una delle situazioni più comiche dell’opera.
- La compagnia teatrale: un gruppo di artigiani prepara una rappresentazione teatrale per le nozze del duca di Atene, Teseo. La loro goffa versione della tragedia di Piramo e Tisbe costituisce un elemento metateatrale che sottolinea l’importanza del teatro come specchio della vita.
- Il duca Teseo e Ippolita: le vicende si svolgono nel contesto delle nozze imminenti tra il duca Teseo e la regina delle Amazzoni, Ippolita. La loro unione rappresenta l’ordine e la stabilità, in contrasto con il caos del bosco incantato.
Tutte queste trame si intrecciano nel bosco, un luogo fuori dal tempo e dallo spazio in cui la razionalità viene sospesa e le emozioni si manifestano senza filtri. Alla fine, con il ritorno ad Atene, l’ordine viene ristabilito e i vari intrecci amorosi trovano una soluzione felice.
I temi principali dell’opera
L’amore è il motore della vicenda, ma Shakespeare lo presenta come un sentimento mutevole e irrazionale. La pozione magica utilizzata da Oberon e Puck è una metafora delle forze inspiegabili che governano l’amore, capace di trasformare in un istante il desiderio e la fedeltà.
Gli amanti ateniesi, attraverso il loro continuo rincorrersi e confondersi, dimostrano che l’amore non segue logiche razionali: è soggetto al caso, all’illusione e alla magia. Tuttavia, il caos amoroso si risolve con un ritorno all’ordine, suggerendo che, nonostante la sua instabilità, l’amore è anche la forza che riconduce l’umanità all’armonia.
Il bosco è il luogo della trasformazione e del sogno, dove le regole della realtà vengono sospese. Qui i personaggi vivono esperienze che li mettono alla prova, affrontando le loro paure e i loro desideri più profondi.
Alla fine, il ritorno ad Atene segna il ritorno alla razionalità, ma il bosco lascia un segno indelebile: ciò che è avvenuto nel mondo della fantasia ha avuto un effetto reale sulle vite dei personaggi. Questo tema riflette l’idea che la vita stessa è un continuo intreccio tra sogno e realtà.
La commedia di Piramo e Tisbe, messa in scena dagli artigiani, è una parodia del dramma shakespeariano stesso. Attraverso questa rappresentazione farsesca, Shakespeare riflette sul teatro come specchio della vita e sul confine sfumato tra realtà e finzione.
Il celebre monologo finale di Puck, in cui invita il pubblico a considerare la storia come un sogno, rafforza l’idea che il teatro ha il potere di trasformare la percezione della realtà.
Personaggi principali e il loro ruolo simbolico
- Ermia, Lisandro, Elena e Demetrio: incarnano le diverse sfaccettature dell’amore giovanile, tra passione, gelosia e insicurezza.
- Oberon e Titania: rappresentano il potere e la discordia, ma anche la capacità di riconciliazione attraverso la magia e il perdono.
- Puck: è lo spirito giocoso e ingannevole dell’opera, simbolo dell’imprevedibilità della vita e dell’amore.
- Gli artigiani: rappresentano il lato più comico e popolare del teatro, con la loro ingenua serietà e la loro goffaggine.
L’influenza del folklore
Le figure delle fate e degli spiriti riflettono l’influenza delle credenze popolari elisabettiane. Shakespeare attinge alla tradizione del folklore inglese per creare un mondo fantastico, ma allo stesso tempo profondamente umano. Nonostante sia stata scritta più di quattro secoli fa, Sogno di una notte di mezza estate conserva una straordinaria modernità. I temi della mutevolezza dell’amore, del potere dell’immaginazione e della fusione tra realtà e sogno continuano a essere rilevanti e universali.
Sogno di una notte di mezza estate è un’opera che mescola leggerezza e profondità, intrattenimento e riflessione. La sua struttura complessa, il suo linguaggio poetico e la sua capacità di parlare alle emozioni umane ne fanno uno dei capolavori assoluti del teatro mondiale.
Shakespeare, con questa commedia, ci ricorda che l’amore è imprevedibile, che il sogno e la realtà si influenzano a vicenda e che, alla fine, il teatro è lo strumento più potente per raccontare la complessità dell’esistenza umana.
La mappa concettuale

Scarica il PDF della mappa concettuale!