Il modo indicativo: i suoi tempi e la forma passiva
Il modo verbale indicativo ci permette di esprimere azioni, fatti o situazioni considerati reali o certi. In questa lezione vedremo il modo indicativo analizzando le sue coniugazioni, ne esploreremo la forma attiva e la forma passiva e impareremo ad utilizzarlo senza paura! Scopriamo insieme cos’è, come si caratterizza e perché è così importante nella lingua italiana.
Vuoi metterti alla prova? Tenta il nostro quiz!
- Il modo indicativo
- Tempi semplici e tempi composti del modo indicativo: l'elenco completo
- L'indicativo dei verbi regolari e irregolari
- La forma passiva del modo indicativo
- La coniugazione dell’indicativo
Il modo indicativo
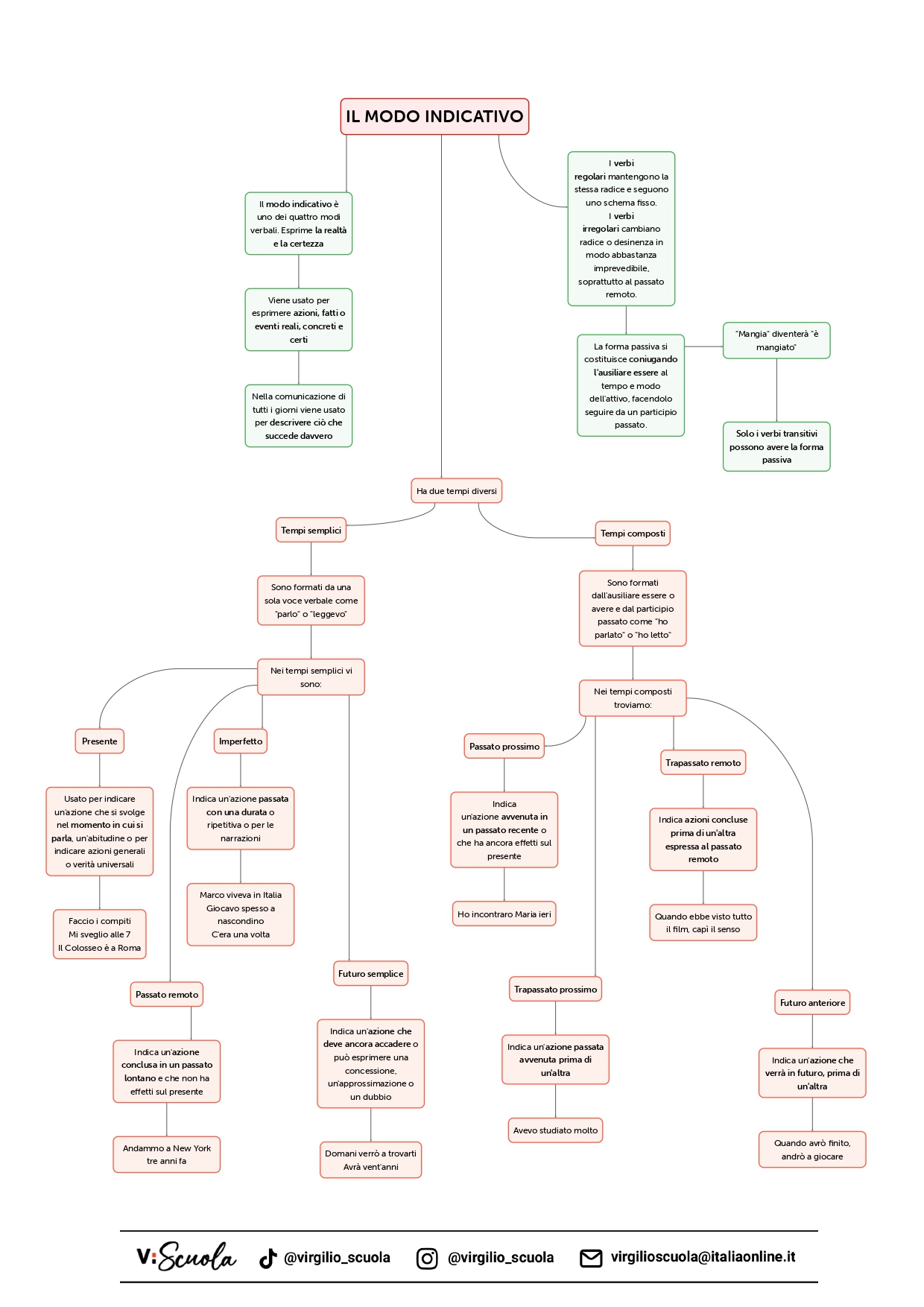
Il modo indicativo è uno dei quattro modi verbali della lingua italiana, il più frequente e utilizzato. L’indicativo rappresenta il modo della realtà e della certezza, ci permette di presentare le azioni o gli eventi come reali, concreti e certi, esprimendo fatti accaduti o che accadranno.
Tra tutti, è il modo del verbo che si usa principalmente per esprimere azioni reali, certe, oggettive: è il modo verbale che usiamo di più nella comunicazione di tutti i giorni perché descrive quello che succede davvero. Per esempio, se dico “Io mangio una mela", sto usando il modo indicativo perché sto descrivendo un’azione che sto effettivamente facendo. Lo stesso vale per frasi come “Tu studi molto" o “Loro giocano a calcio".
In italiano, il modo indicativo ha otto tempi: quattro semplici (presente, passato remoto, futuro semplice, imperfetto) e quattro composti (passato prossimo, trapassato prossimo, trapassato remoto, futuro anteriore). Ogni tempo verbale ci dà informazioni diverse sull’azione: quando si svolge (se nel presente, passato o futuro), se è un’azione finita o ancora in corso, se è un’azione che si svolge una sola volta o più volte, e così via. Quindi, quando usiamo il modo indicativo, stiamo dando molte informazioni sulle azioni che descriviamo. Ma, ora, vediamo insieme tutti i tempi del modo indicativo!
Tempi semplici e tempi composti del modo indicativo: l’elenco completo

Quali sono i tempi dell’indicativo?
Come già sai, il verbo non solo esprime un’azione, ma la colloca anche nel tempo.
I tempi del verbo possono essere:
- semplici: se sono formati dalla sola voce verbale (parlo, leggevo, partii, dormirò);
- composti: se sono formati dall’ausiliare essere o avere seguito dal verbo coniugato al participio passato (ho parlato, avevo letto, fui partito, avrò dormito).
L’indicativo è il modo che si articola in più tempi, otto in totale: quattro sono semplici (presente, imperfetto, passato remoto e futuro semplice), mentre altri quattro sono composti (passato prossimo, trapassato prossimo, trapassato remoto, futuro anteriore). Per formare i tempi composti bisogna scegliere l’ausiliare giusto e successivamente declinare il verbo al participio passato.
Indicativo presente

L’indicativo presente si usa per:
- parlare di un’azione che si verifica nel momento in cui si parla (Ora faccio i compiti);
- esprimere un’azione che avviene abitualmente (Tutti i giorni mi sveglio alle 7.15) – presente di consuetudine -;
- fare affermazioni generali, vere in ogni tempo (Il Colosseo si trova a Roma) – presente atemporale o gnomico -;
- parlare di un fatto che avverrà in un futuro immediato (Aurora parte stasera);
- indicare con particolare forza espressiva un’azione avvenuta nel passato (Grazia Deledda vince il Nobel per la Letteratura nel 1926) – presente storico o narrativo -.
Indicativo imperfetto

L’indicativo imperfetto si usa:
- per esprimere un’azione passata di una certa durata (Prima di arrivare in Italia, Marco viveva nelle Filippine);
- per parlare di un fatto che avveniva ripetutamente nel passato (Da piccola giocavo spesso a nascondino con i miei amici);
- per indicare la contemporaneità tra due azioni passate (Mentre studiavo, mio fratello guardava la televisione);
- nelle narrazioni e nelle descrizioni (C’era una volta una bambina che portava un cappuccetto rosso…);
- al posto del passato remoto per dare espressività alla cronaca di un fatto (L’Italia vinceva i mondiali nel 2006) – imperfetto storico -.
Indicativo passato remoto

L’indicativo passato remoto si usa per indicare azioni avvenute in un passato lontano, che si sono concluse e non fanno più sentire i loro effetti nel presente.
È perciò sbagliato sia utilizzarlo eccessivamente anche per fatti recenti, sia lasciarlo cadere in disuso sostituendolo con l’imperfetto e il passato prossimo.
Esempio: Tre anni fa andammo a New York (meglio di siamo andati), ma Ieri ho fatto la verifica di matematica (non feci).
Indicativo futuro semplice

L’indicativo futuro semplice si usa per indicare un fatto che nel momento in cui si parla deve ancora avvenire (Domani verrò a trovarti).
L’origine è latina e viene dalla perifrasi infinito + verbo avere che si usava con il significato di “avere da fare qualcosa", da cui l’idea di futuro (venire habeo, ho da venire, verrò).
Si può inoltre utilizzare per esprimere:
- una concessione (Sarà anche vero, ma mi sembra impossibile)
- un’approssimazione (Avrà una ventina d’anni)
- un’esclamazione mista al dubbio (Non mi dirai che sei d’accordo!).
Indicativo passato prossimo

L’indicativo passato prossimo è il tempo composto “abbinato" al presente e infatti si forma coniugando l’ausiliare al presente seguito dal participio passato del verbo.
Il passato prossimo si usa per indicare un’azione avvenuta nel passato recente o che, pur essendo accaduta in un passato lontano, continua ad avere effetti sul presente.
Esempi:
Ieri ho incontrato Maria (Non incontrai).
L’anno scorso ho imparato a leggere e a scrivere (Non imparai … perché so ancora farlo).
Indicativo trapassato prossimo

L’indicativo trapassato prossimo è un tempo composto, formato dall’imperfetto dell’ausiliare essere o avere seguito dal participio passato del verbo.
Il trapassato prossimo si usa per indicare un’azione passata avvenuta prima di un’altra anch’essa passata.
Esempio: Ho preso un bel voto perché avevo studiato molto.
Indicativo trapassato remoto

L’indicativo trapassato remoto è un tempo composto formato dal passato remoto dell’ausiliare e dal participio passato del verbo.
Si usa soltanto nelle frasi complesse per riferirsi a un’azione che si è conclusa nel passato prima di un’altra espressa al passato remoto.
Esempio: Quando ebbe visto tutto il film, capì il senso del titolo.
Indicativo futuro anteriore

L’indicativo futuro anteriore è un tempo composto che si forma con il futuro semplice dell’ausiliare seguito dal participio passato del verbo.
Il futuro anteriore è un tempo composto che si usa nelle frasi complesse a proposito di un’azione che avverrà in futuro, ma prima che se ne verifichi un’altra espressa al futuro semplice.
Esempio: Quando avrò finito di fare i compiti, andrò a giocare.
Puoi usarlo anche per esprimere dubbi o supposizioni su fatti passati come nella frase Dove avrò messo il telefono?.
L’indicativo dei verbi regolari e irregolari

Cosa distingue i verbi regolari da quelli irregolari?
I verbi regolari conservano la stessa radice in tutta la coniugazione e le loro desinenze seguono uno schema fisso a seconda di coniugazione, modo, tempo e persona.
I verbi irregolari, invece, non seguono un modello prestabilito, ma cambiano spesso la radice e/o la desinenza in modo imprevedibile. Per impararli, quindi, non ti resta che allenarti e fare tanto esercizio per memorizzare tutte le voci più particolari. Alcuni verbi sono irregolari in tutta la coniugazione, altri solo in alcuni tempi e persone e spesso le forme più dispettose si trovano proprio nell’indicativo, in particolare nel tanto temuto passato remoto.
La forma passiva del modo indicativo

Studiando l’indicativo delle tre coniugazioni, hai imparato a conoscerne la forma attiva.
Come sai, però, i verbi possono avere anche diatesi passiva. Per ottenere la coniugazione passiva di un verbo bisogna:
- coniugare l’ausiliare essere al modo e al tempo del verbo attivo da trasformare;
- aggiungere il participio passato del verbo attivo da trasformare.
Esempi: mangia -> è mangiato; vendeva -> era venduto; sentì -> fu sentito
Come puoi notare dagli esempi, solo i verbi transitivi possono avere la forma passiva. Studia l’indicativo passivo delle tre coniugazioni nella scheda a lato.
Per stamparla scarica il pdf qui:
La coniugazione dell’indicativo
Ora che conosci tutti i tempi dell’indicativo, studia la loro coniugazione nelle tabelle che vedi a lato.
Puoi scaricare i pdf da stampare qui:
Troverai un verbo-tipo per ognuna delle tre coniugazioni e tutta la coniugazione dell’indicativo dei verbi essere e avere.
Ecco qui il pdf completo con l’indicativo dei 5 verbi-modello:
Il modo indicativo: la mappa concettuale

Se vuoi stampare la scheda, clicca qui!