Il congiuntivo: usi e coniugazioni
In questa lezione, approfondiremo il tempo verbale del congiuntivo, i diversi utilizzi e le diverse coniugazioni, scopriremo inoltre, come e quando utilizzarle correttamente.
Vuoi metterti alla prova? Tenta il nostro quiz!
- Il congiuntivo
- I tempi del congiuntivo
- L'uso del congiuntivo nelle frasi indipendenti
- L'uso del congiuntivo nelle frasi dipendenti
- Congiuntivo dipendente e indipendente
- La coniugazione attiva del congiuntivo
- La coniugazione passiva del congiuntivo
- La coniugazione riflessiva del congiuntivo
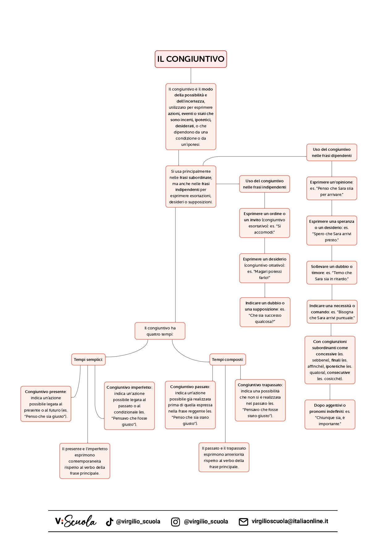
Il congiuntivo
Il congiuntivo è il modo della possibilità e dell’incertezza, si tratta di una delle forme del verbo utilizzate nella lingua italiana per esprimere azioni, eventi o stati che sono incerti, possibili, desiderati, dubbi o che dipendono da una condizione o da un’ipotesi.
Il tempo verbale congiuntivo è un modo finito con quattro tempi:
- Il presente e l’imperfetto (tempi semplici), indicano contemporaneità rispetto al verbo della frase principale;
- il passato e il trapassato (tempi composti), invece, si riferiscono a un momento anteriore.
Si usa soprattutto nelle frasi dipendenti, ma è importante saperlo usare correttamente anche nelle frasi indipendenti per esprimere esortazioni, desideri e supposizioni e a scegliere il tempo giusto nelle subordinate.
I tempi del congiuntivo


Il congiuntivo ha quattro tempi, due semplici (presente e imperfetto) e due composti (passato e trapassato).
Come vedi nella tabella, a seconda del tempo il congiuntivo dipendente può esprimere contemporaneità o anteriorità rispetto al verbo della frase principale che lo regge:
- il presente indica un’azione possibile introdotta da un verbo al presente o al futuro nella frase reggente (Penso che la tua scelta sia giusta. Farò in modo che mi ascoltino);
- l’imperfetto indica un’azione possibile introdotta da un verbo al passato o al condizionale nella reggente (Pensavo che la tua scelta fosse giusta. Vorrei che mi ascoltassero);
- il passato indica una possibilità forse già realizzata prima dell’azione espressa nella frase reggente con un verbo al presente (Penso che la tua scelta sia stata giusta. Spero che mi abbiano ascoltato);
- il trapassato esprime una possibilità che non si è realizzata ed è introdotto da una frase reggente al passato (Pensavo che la tua scelta fosse stata giusta. Speravo che mi avessero ascoltato).
L’uso del congiuntivo nelle frasi indipendenti

Il congiuntivo si usa nelle frasi indipendenti per esprimere:
- un ordine o un invito (congiuntivo esortativo): si calmi, si sieda, entri pure, si accomodi sono tutti esempi di esortazioni rivolte a qualcuno a cui si dà del lei;
- un desiderio (congiuntivo ottativo): si usa il congiuntivo imperfetto, o più raramente il presente, per esprimere desideri realizzabili, spesso introdotti da espressioni come magari o voglia il cielo che (magari potessi, voglia il cielo che tu abbia ragione); il trapassato invece riferisce un desiderio al passato, che quindi inevitabilmente non si è realizzato (avessi potuto evitarlo);
- un dubbio: nella frase Roberta è in ritardo: che abbia avuto qualche impedimento? il congiuntivo esprime una supposizione del parlante a proposito di qualcosa che potrebbe essere successo.
L’uso del congiuntivo nelle frasi dipendenti

Solitamente il congiuntivo si usa nelle frasi dipendenti o subordinate, dove può:
- esprimere un’opinione (Penso che Sara stia per arrivare);
- esprimere una speranza, un desiderio (Spero che Sara arrivi presto);
- sollevare un dubbio o un timore (Temo che Sara sia in ritardo);
- indicare un comando, una necessità (Bisogna che Sara arrivi puntuale);
- essere richiesto da particolari tipi di congiunzioni subordinanti come alcune concessive (malgrado, nonostante, sebbene), ipotetiche (qualora), finali (affinché, perché), consecutive (cosicché) e altre ancora.
- seguire aggettivi e pronomi indefiniti come chiunque e qualunque (Qualunque sia il motivo, il ritardo di Sara è imperdonabile).
Congiuntivo dipendente e indipendente

Solitamente il congiuntivo si usa nelle frasi dipendenti o subordinate, dove può:
- esprimere un’opinione (Penso che Sara stia per arrivare);
- esprimere una speranza, un desiderio (Spero che Sara arrivi presto);
- sollevare un dubbio o un timore (Temo che Sara sia in ritardo);
- indicare un comando, una necessità (Bisogna che Sara arrivi puntuale);
- essere richiesto da particolari tipi di congiunzioni subordinanti come alcune concessive (malgrado, nonostante, sebbene), ipotetiche (qualora), finali (affinché, perché), consecutive (cosicché) e altre ancora.
Come vedi nella tabella a lato, a seconda del tempo il congiuntivo dipendente può esprimere contemporaneità o anteriorità rispetto al verbo della frase principale che lo regge.
È inoltre possibile usare il congiuntivo anche nelle frasi principali per esprimere esortazioni, desideri e supposizioni.
La coniugazione attiva del congiuntivo
Ecco la coniugazione dei quattro tempi del congiuntivo dei verbi in -are, -ere e -ire.
Ricordati di fare attenzione ai verbi irregolari, che non seguono questo modello: il congiuntivo imperfetto di dare, per esempio, è dessi (non dassi!) e quello di stare è stessi (non stassi!).
Scarica i pdf da stampare: troverai un verbo-tipo per ognuna delle tre coniugazioni e i due ausiliari essere e avere.
La coniugazione passiva del congiuntivo

Come si coniuga il congiuntivo passivo?
Come sai, i verbi transitivi possono essere usati anche al passivo. Per volgere un verbo al passivo bisogna coniugare l’ausiliare essere al modo e al tempo del verbo attivo e aggiungere il participio passato concordato con il soggetto della nuova frase.
Esempi:
- Mi sembra che Alice non mangi la carne -> Mi sembra che la carne non sia mangiata da Alice.
- Vorrei che tu sentissi questa canzone -> Vorrei che questa canzone fosse sentita da te.
- Penso che Lorenzo abbia venduto la moto -> Penso che la moto sia stata venduta da Lorenzo.
- Credevo che Anna avesse seguito i tuoi consigli -> Credevo che i tuoi consigli fossero stati seguiti da Anna.
Scarica qui la scheda con il congiuntivo passivo delle tre coniugazioni:
La coniugazione riflessiva del congiuntivo

Studia la forma riflessiva del congiuntivo dei verbi delle tre coniugazioni nella scheda a lato.
Scarica il pdf qui:
La mappa concettuale sulle coniugazioni del congiuntivo

Per scaricare la mappa in formato PDF, clicca qui!









