Decimi, centesimi e millesimi
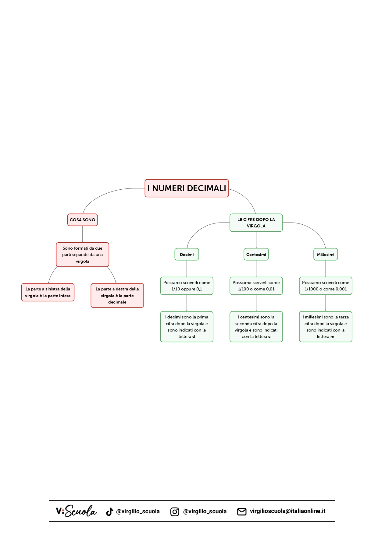
I numeri decimali sono formati da due parti separate da una virgola e vengono anche chiamati numeri con la virgola. Le cifre dopo la virgola si chiamano decimi, centesimi, millesimi.
Ti ricordi le frazioni decimali?
In questa lezione imparerai a riconoscere i numeri decimali e a riconoscerli quando li vedi dopo la virgola.
I numeri decimali sono formati da due parti separate da una virgola: la parte che sta a sinistra della virgola è la parte intera del numero, mentre ciò che sta a destra è la parte decimale. Sono anche chiamati numeri con la virgola perché ne hanno sempre una e possono avere dopo la virgola uno, due, tre numeri diversi. Per esempio, 9,34 e 10,145 sono dei numeri decimali.
Come si chiamano le cifre dopo la virgola? Si chiamano decimi, centesimi e millesimi.
A quale frazione decimale li possiamo associare? Scoprilo in questa lezione!
Vuoi metterti alla prova? Tenta il nostro quiz!
- Decimi
- Centesimi
- Millesimi
- Imparare la differenza tra decimi, centesimi e millesimi: scheda da stampare
- Decimi, centesimi e millesimi: la mappa concettuale
Decimi

Cos’è un decimo?
Un decimo è un numero che possiamo scrivere in due modi diversi:
- £$ \dfrac{1}{10} $£ come una frazione
- £$ 0{,}1 $£ come numero decimale, cioè numero con la virgola
I decimi sono le cifre che troviamo dopo le unità. Indichiamo il decimo con il simbolo d.
Centesimi

Cos’è un centesimo?
Un centesimo è un numero che possiamo scrivere in due modi diversi:
- £$ \dfrac{1}{100} $£ come una frazione
- £$ 0{,}01 $£ come numero decimale, cioè numero con la virgola
I centesimi sono le cifre che troviamo prima dei decimi. Indichiamo il centesimo con il simbolo c.
Quanti centesimi hai speso per le caramelle? I centesimi sono parti dell’euro, che è il nostro intero. Esistono le monete da 1, 2, 5, 10, 20 e 50 centesimi.
Millesimi

Cos’è un millesimo?
Un millesimo è un numero che possiamo scrivere in due modi diversi:
- £$ \dfrac{1}{1000} $£ come una frazione
- £$ 0{,}001 $£ come numero decimale, cioè numero con la virgola
I millesimi sono le cifre che troviamo prima dei centesimi. Indichiamo il millesimo con il simbolo m.
Imparare la differenza tra decimi, centesimi e millesimi: scheda da stampare

Impara la differenza tra decimi, centesimi e millesimi.
Prendiamo un disegno: il primo passo è quello di colorare il disegno intero.
Poi, vediamo il disegno suddiviso in 10 parti uguali: dovranno colorare un decimo del disegno (oppure 2, 3, 7 decimi, come preferite).
Infine, presentiamo il disegno diviso in 100 parti uguali. Utilizziamo il gioco per approfondire questi concetti fondamentali.
Fate loro domande: quanti decimi occorrono per formare un’unità? Quanti centesimi? Quanti millesimi? Fate scrivere loro con i numeri decimali la parte di disegno che hanno colorato di volta in volta. Insomma, sbizzarritevi con tutte le domande che vi vengono in mente per rinforzare questo argomento.
Ecco qui la scheda:
Decimi, centesimi e millesimi: la mappa concettuale

Vuoi ricordare meglio i decimi, i centesimi e i millesimi? Stampa la mappa concettuale e ripassa insieme a noi!