La concezione dell'amore per Catullo
La concezione dell’amore in Gaio Valerio Catullo rappresenta una delle espressioni più intense e complesse della letteratura latina. Attraverso i suoi componimenti, il poeta veronese esplora le sfaccettature di un sentimento che oscilla tra passione travolgente e tormento interiore, delineando un quadro vivido delle dinamiche amorose nell’antica Roma.
- Vita di Catullo e origini della sua concezione dell'amore
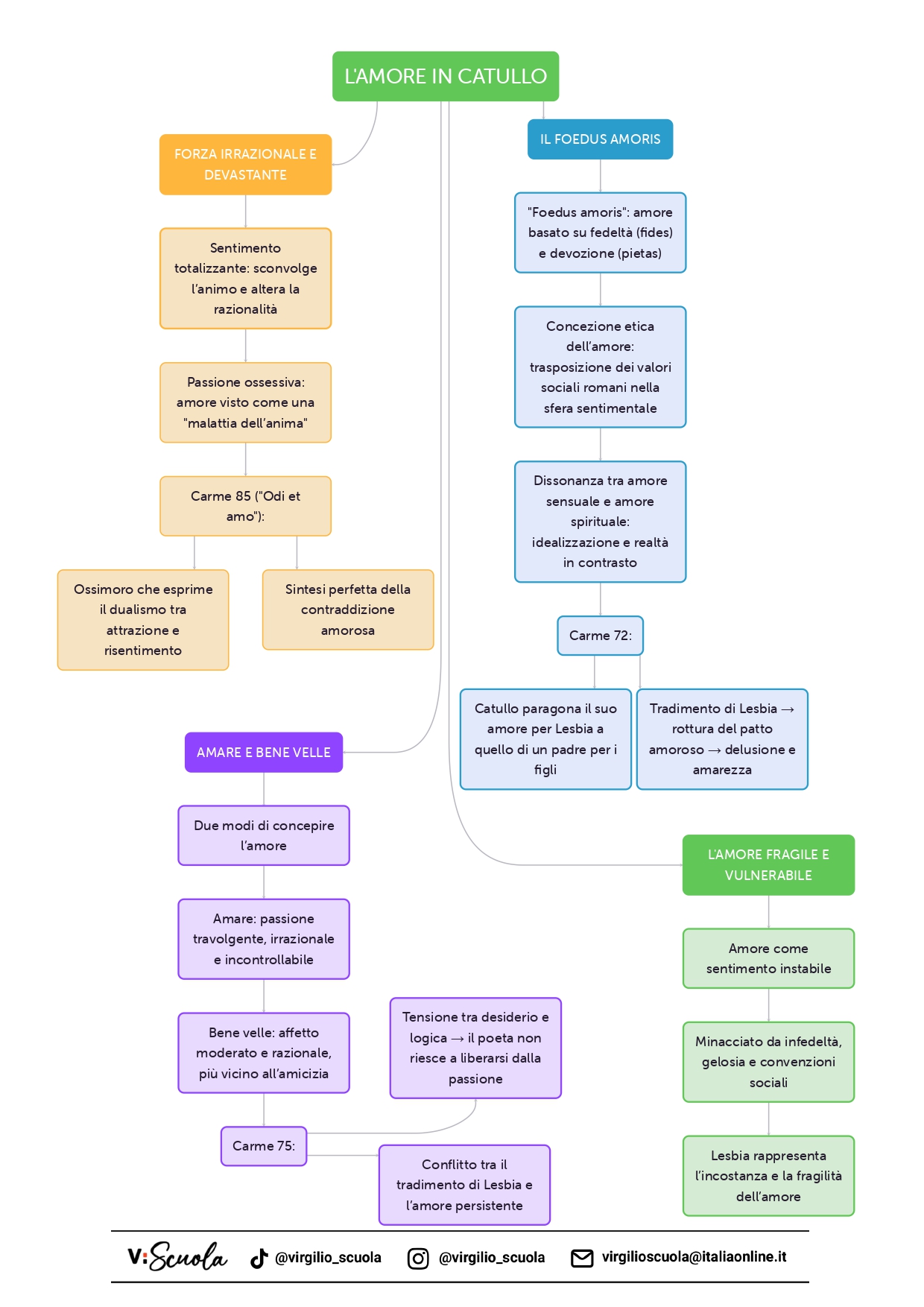
- L'amore come forza irrazionale e devastante
- Il foedus amoris: l'amore come patto
- La dialettica tra amare e bene velle
- L'influenza della poesia ellenistica e di Saffo
- La fragilità e la vulnerabilità dell’amore
- L’amore come esperienza universale
Vita di Catullo e origini della sua concezione dell’amore
Nato a Verona nell’84 a.C., Catullo proveniva da una famiglia agiata, il che gli permise di trasferirsi a Roma, centro pulsante della cultura e della politica dell’epoca. Nella capitale, entrò in contatto con il circolo dei poeti neoterici, un gruppo di letterati che si distaccava dalla tradizione epica per abbracciare una poesia più intima e raffinata, ispirata ai modelli ellenistici. Questo ambiente influenzò profondamente la sua visione dell’amore, orientandolo verso una concezione più personale e soggettiva del sentimento amoroso.
L’incontro con Lesbia, pseudonimo dietro cui si cela probabilmente Clodia, sorella del tribuno Clodio, segnò una svolta cruciale nella vita e nella produzione poetica di Catullo. Lesbia era una donna colta, affascinante e di spirito libero, caratteristiche che attrassero irresistibilmente il poeta. La loro relazione, intensa e tormentata, divenne il fulcro di numerosi carmi, attraverso i quali Catullo espresse le sue emozioni più profonde, dalla passione ardente alla gelosia, dalla delusione al desiderio di riconciliazione.
L’amore come forza irrazionale e devastante
Per Catullo, l’amore è una forza irrazionale e travolgente, capace di sconvolgere l’animo umano e di condurre a comportamenti impulsivi. Questo sentimento si manifesta come una passione totalizzante, che domina la ragione e spinge l’individuo a vivere esperienze estreme. Nei suoi carmi, il poeta descrive l’amore come una sorta di malattia dell’anima, un’ossessione che porta sia a momenti di estasi sia a profondi tormenti interiori.
Un esempio emblematico di questa visione è il celebre carme 85, noto per l’ossimoro “Odi et amo" (“Odio e amo"), che sintetizza la contraddittorietà dei sentimenti provati dal poeta nei confronti di Lesbia. Questa breve ma intensa composizione riflette la complessità dell’amore catulliano, in cui l’attrazione e il risentimento coesistono in un equilibrio precario, evidenziando la natura ambivalente e tormentata del sentimento amoroso.
Il foedus amoris: l’amore come patto
Catullo introduce il concetto di foedus amoris, ovvero un patto d’amore basato su valori quali la fides (fedeltà) e la pietas (rispetto e devozione). Egli trasferisce alla relazione amorosa i principi che tradizionalmente regolavano i rapporti sociali e familiari nella società romana, attribuendo all’amore una dimensione etica e morale. Questo patto implica un impegno reciproco e una lealtà che, tuttavia, vengono spesso traditi, generando nel poeta sentimenti di amarezza e disillusione.
Nel carme 72, Catullo esprime la profondità del suo legame con Lesbia, paragonando l’amore per lei all’affetto di un padre per i propri figli. Tuttavia, il tradimento dell’amata incrina questo vincolo sacro, portando il poeta a dichiarare che, nonostante l’intensificarsi del desiderio, la stima e l’affetto sono diminuiti. Questa dicotomia tra amore sensuale e amore spirituale evidenzia la complessità dei sentimenti catulliani e la difficoltà di conciliare passione e moralità.
La dialettica tra amare e bene velle
Nella poesia di Catullo emerge una distinzione significativa tra amare e bene velle. Il primo termine si riferisce a un amore passionale e sensuale, caratterizzato da un coinvolgimento totale e spesso irrazionale. Il secondo, invece, indica un affetto più moderato e razionale, simile all’amicizia o all’amore familiare. Questa distinzione riflette la consapevolezza del poeta riguardo alle diverse sfaccettature dell’amore e alla necessità di bilanciare passione e ragione.
Nel carme 75, Catullo esprime il conflitto interiore derivante dalla consapevolezza che, nonostante i torti subiti, l’amore per Lesbia persiste in modo irrazionale. Questo componimento mette in luce la tensione tra l’amore passionale, che continua a dominare l’animo del poeta, e la ragione, che lo spingerebbe a distaccarsi dall’amata infedele. La coesistenza di questi due sentimenti contrastanti evidenzia la complessità dell’esperienza amorosa catulliana.
L’influenza della poesia ellenistica e di Saffo
La concezione dell’amore di Catullo è profondamente influenzata dalla poesia ellenistica, in particolare da Saffo, la poetessa di Lesbo. L’adozione dello pseudonimo “Lesbia" per la sua amata rappresenta un omaggio diretto a Saffo e alla sua lirica amorosa. Catullo riprende temi e motivi della poesia saffica, come l’intensità della passione, la celebrazione della bellezza femminile e l’esplorazione dei tormenti dell’amore non corrisposto.
Nel carme 51, Catullo traduce e adatta una celebre poesia di Saffo, esprimendo il turbamento provato alla vista dell’amata. In questo carme, il poeta descrive gli effetti fisici e psicologici dell’amore, paragonandoli a una sorta di paralisi emotiva. Il richiamo diretto a Saffo evidenzia non solo l’ammirazione di Catullo per la tradizione ellenistica, ma anche il desiderio di inserirsi in un contesto letterario di grande raffinatezza, caratterizzato da una sensibilità acuta per le emozioni individuali.
L’influenza di Saffo e della lirica greca si manifesta anche nella capacità di Catullo di combinare immagini sensuali con profonde riflessioni filosofiche sull’amore e la condizione umana, rendendo la sua poesia un ponte tra il mondo culturale greco e quello romano.
La fragilità e la vulnerabilità dell’amore
Un tema ricorrente nella poesia catulliana è la fragilità dell’amore, visto come un sentimento precario, costantemente minacciato da fattori esterni e interni. Lesbia, con la sua infedeltà e il suo carattere volubile, rappresenta l’incarnazione di questa instabilità. Catullo, pur amandola intensamente, è consapevole dei limiti e delle insidie della loro relazione, che spesso si traduce in sofferenza.
Nel carme 11, il poeta esprime la sua rassegnazione di fronte all’amore non corrisposto, adottando un tono di amara accettazione. Questa poesia rappresenta uno dei momenti più maturi della produzione catulliana, in cui emerge la consapevolezza dell’impossibilità di controllare l’altro e la necessità di accettare il dolore come parte integrante dell’esperienza amorosa.
La vulnerabilità dell’amore si riflette anche nella tensione tra i desideri personali e le convenzioni sociali. Lesbia, donna sposata e appartenente a un contesto sociale elevato, incarna un ideale inaccessibile, che amplifica il senso di frustrazione e impotenza vissuto da Catullo.
L’amore come esperienza universale
Nonostante la forte impronta autobiografica, l’amore descritto da Catullo assume una dimensione universale. Attraverso i suoi carmi, il poeta riesce a trasmettere emozioni e situazioni che trascendono il suo tempo, rendendo la sua opera profondamente attuale e vicina al lettore moderno.
La sofferenza per il tradimento, la gioia dell’unione, il conflitto tra passione e ragione: questi temi toccano corde universali, facendo della poesia di Catullo un esempio senza tempo di introspezione e autenticità. Il poeta riesce a rendere tangibile l’unicità dell’amore, pur mantenendo una prospettiva che abbraccia la condizione umana in tutta la sua complessità.
La mappa concettuale

Scarica la mappa in formato PDF!